OUR WORK/CALEO HEALTH

Disability Management Software

Caleo Health

Product Strategy & DiscoveryUX & UI DesignCustom Portal DevelopmentSecure Authentication & Data ProtectionDashboards & ReportingDocument Management & DeliverySystem IntegrationsOngoing Support & OptimizationHealthcare Data Compliance (PHIPA & PIPEDA)Workflow & Process ArchitectureIntelligent Notifications & AutomationAlgorithmic Decision Support

CLIENT

Caleo Health

YEAR

2013-2023

The Challenge

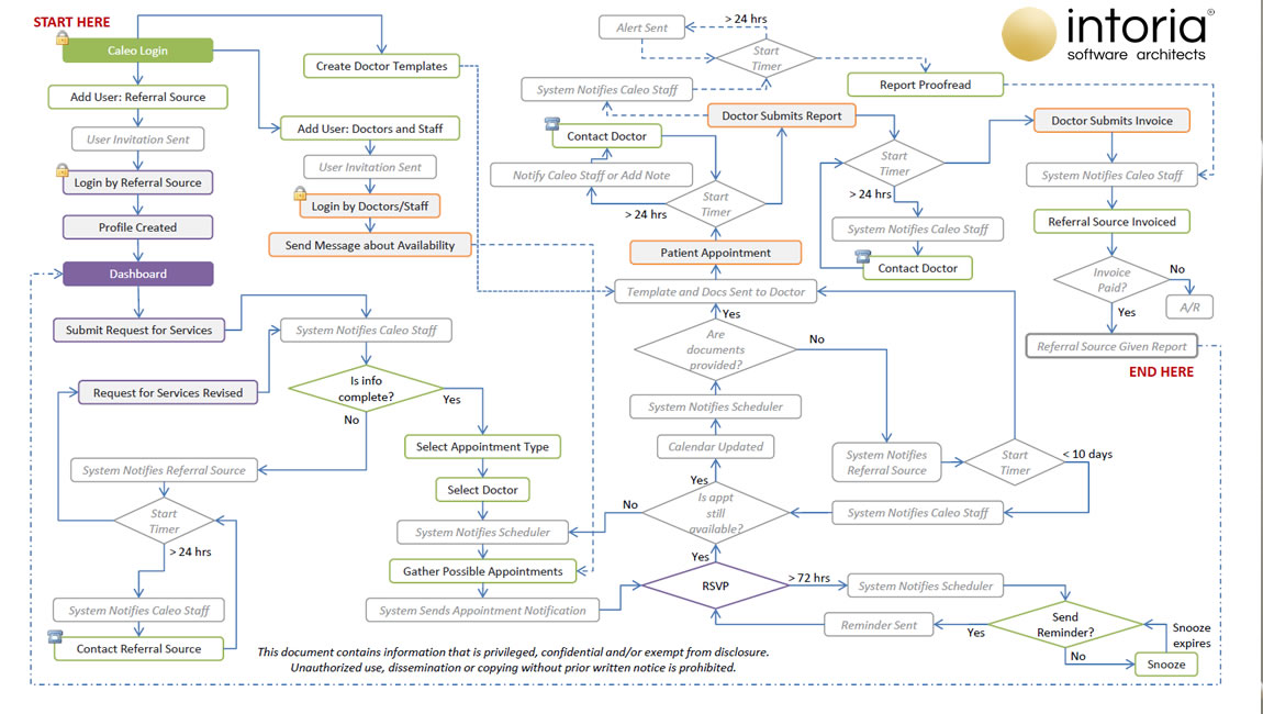
Caleo Health needed a centralized physician portal capable of managing patients through the entire surgical lifecycle. From initial consultation and appointment scheduling, through surgery, post-operative care, and invoicing. Hundreds of patients. Multi-month procedures. Multiple physicians and surgical staff. All requiring absolute clarity, traceability, and coordination. Complicating this was the regulatory environment. Canadian healthcare data is governed by strict legal and operational requirements, including PHIPA (Personal Health Information Protection Act) and PIPEDA. Data storage, access, auditing, and security are not optional considerations. They are mandated, regulated, and subject to scrutiny. The system needed to be compliant by design. What initially appeared to be a complex operational system revealed deeper layers of technical, regulatory, and architectural complexity as discovery progressed. Meeting these requirements demanded not just more development, but a higher level of rigor across data handling, workflows, and system design.

Our Solution

Intoria led a comprehensive discovery and planning phase, producing detailed roadmaps, flowcharts, and process diagrams that mapped functionality, triggers, notification logic, physician inputs, and patient touchpoints across the full care lifecycle. This foundation ensured the system could scale in complexity without becoming fragile. We designed and built a secure, PHIPA- and PIPEDA-aligned portal that allowed physicians and staff to manage patients from consult through post-surgical follow-up. The system included physician calendars segmented by meeting and surgery types, advanced search and filtering across nearly every interface, and dynamic status tracking for referrals, procedures, and outcomes. The platform featured a robust notification engine for emailing physicians and patients with timely, data-driven updates. Dynamic PDF generation produced invoices, patient letters, calendars, and clinical documentation directly from the database. A comprehensive document management system supported dynamic creation, uploads, tagging, searching, and secure storage. Patients could complete online questionnaires through a fully dynamic content management system, allowing staff to modify questions and forms without developer involvement. Staff consoles enabled updates to consult dates, surgical timelines, outcomes, and post-operative instructions. We also implemented algorithmic logic to analyze patient data and assist in early determination of urgency and appropriate care pathways. As regulatory requirements expanded and system complexity increased, Intoria absorbed additional scope beyond the original estimate. We upheld our original quote and elevated our execution to meet the demands of a highly regulated healthcare environment.

Results

Caleo Health gained a secure, compliant, and deeply integrated physician portal that brought order and visibility to hundreds of concurrent surgical cases. Physicians and staff were able to manage patients more effectively, reduce administrative friction, and maintain confidence that sensitive healthcare data was handled in accordance with Canadian law. The system improved coordination across consults, surgeries, and post-operative care, while giving patients clearer communication, better access to resources, and more structured guidance throughout their treatment journey. Internally, Caleo Health gained a scalable operational foundation capable of supporting growth without sacrificing compliance or control. Just as importantly, the project reinforced Intoria’s role as a partner willing to step up when complexity increases. By honoring our original commitment and meeting stringent regulatory standards, we delivered a system that balanced clinical realities, legal requirements, and real-world usability. Exactly where disciplined software architecture matters most.

"To whom it may concern, Please accept this letter of reference for the Intoria team. Caleo Health has been working with Intoria, Inc. for many years with regards to the development of our disability management software. With the guidance and expertise of Intoria, Caleo Health has been able to develop a platform that allows us to better manage our third-party medical services, an emerging and complex sector of our business. Intoria has been an integral part of the process, and they have continued to work with us well after the initial development. In today's environment, our internal requirements as well as the desires of our customers are forever evolving. I believe it is important to work with a team like Intoria that understands this and are fluid and responsive to the complexities and unpredictable demands that arise when implementing new systems and software. We have been able to rely on the Intoria team for strategic and logistical insight into the intricate world where innovation meets imagination. We appreciate that Intoria has worked with us in all phases of this project, including but not limited to: back-end programming and development, user interface improvements, as well as training and implementation of the platform. Having a team that understands your needs and shares in your vision for success is extremely important. The software developed by Intoria for Caleo Health has allowed us to achieve better service delivery/coordination, clear communication, faster response times, and an overall better client and user experience."

Dr. Mark Lewis

Director of Operations

What would you like to know about Intoria?